找回密码
 立即注册
搜索
查看: 80|回复: 0

2023 网络运维 、网络优化升级方案

[复制链接]

11

主题

0

回帖

43

积分

新手上路

积分
43
发表于 2023-9-14 21:18:16 | 显示全部楼层 |阅读模式
局部截取_20250903_214100.png
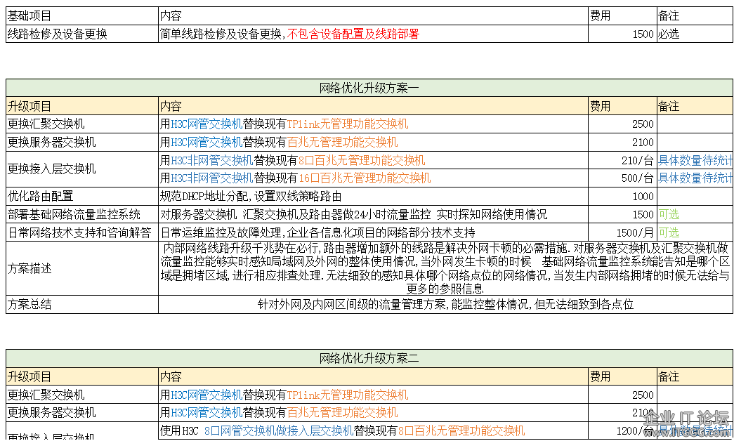
基础项目内容费用备注
线路检修及设备更换简单线路检修及设备更换,不包含设备配置及线路部署
1500
必选
网络优化升级方案一
升级项目内容费用备注
更换汇聚交换机用H3C网管交换机替换现有TPlink无管理功能交换机2500
更换服务器交换机用H3C网管交换机替换现有百兆无管理功能交换机2100
更换接入层交换机用H3C非网管交换机替换现有8口百兆无管理功能交换机210/台具体数量待统计
用H3C非网管交换机替换现有16口百兆无管理功能交换机500/台具体数量待统计
优化路由配置规范DHCP地址分配,设置双线策略路由
1000
部署基础网络流量监控系统对服务器交换机 汇聚交换机及路由器做24小时流量监控 实时探知网络使用情况
1500
可选
日常网络技术支持和咨询解答日常运维监控及故障处理,企业各信息化项目的网络部分技术支持1500/月可选
方案描述
内部网络线路升级千兆势在必行,路由器增加额外的线路是解决外网卡顿的必需措施.对服务器交换机及汇聚交换机做流量监控能够实时感知局域网及外网的整体使用情况,当外网发生卡顿的时候  基础网络流量监控系统能告知是哪个区域是拥堵区域,进行相应排查处理.无法细致的感知具体哪个网络点位的网络情况,当发生内部网络拥堵的时候无法给与更多的参照信息
方案总结
针对外网及内网区间级的流量管理方案,能监控整体情况,但无法细致到各点位
网络优化升级方案二
升级项目内容费用备注
更换汇聚交换机用H3C网管交换机替换现有TPlink无管理功能交换机2500
更换服务器交换机用H3C网管交换机替换现有百兆无管理功能交换机2100
更换接入层交换机使用H3C 8口网管交换机做接入层交换机替换现有8口百兆无管理功能交换机1200/台具体数量待统计
使用H3C 16口网管交换机做接入层交换机替换现有16口百兆无管理功能交换机1200/台具体数量待统计
接入层交换机调测及配置包含设备配置和IP地址绑定2000
优化路由配置规范DHCP地址分配,设置双线策略路由
1000
更深入的网络监控系统在方案一的基础上,对接入层交换机做24小时流量监控 实时探知每一台电脑的网络使用情况
4000
可选
日常网络技术支持和咨询解答日常运维监控及故障处理,企业各信息化项目的网络部分技术支持2500/月可选
方案描述
在方案二的基础上,接入交换机的设备功能更强大,搭配更深入的网络流量监控系统,能感知每一个接入的设备的流量信息,一旦发生拥堵,可以立即锁定流量爆发点,另外基于端口的地址绑定功能能够限定接入设备的地址,防止未经允许的设备接入内部网络,更安全
方案总结
能监控到每个网络端口流量,需要更多的设备投入,并且需要更专业和细致的网络日常管理
其他运维服务
服务器状态监控部署监控服务器CPU 内存等各资源的使用情况 实时感知服务器运行状态 300/台可选
服务器日常运维日常运维监控及故障处理500/月可选
信息化咨询及方案建议包含桌面设备机房设备选型及采购建议 项目相关建议3000/年可选
网络运维.xlsx (11.56 KB, 下载次数: 0)
回复

使用道具 举报

您需要登录后才可以回帖 登录 | 立即注册

本版积分规则

Archiver|手机版|小黑屋|IT运维论坛 - ITGGG.com ( admin@ITGGG.com )

GMT+8, 2026-4-16 06:22 , Processed in 0.049511 second(s), 25 queries .

Powered by ITGGG.com

© 2016-2025

快速回复 返回顶部 返回列表